项目编号:2026610006
PART.1 项目介绍
根据人社部《大数据工程技术人员国家职业技术技能标准》,大数据工程技术人员指从事大数据采集、清洗、分析、治理、挖掘等技术研究,并加以利用、管理、维护和服务的工程技术人员。职业编码是2-02-10-11,培训等级分为初级、中级、高级。其中初级、中级设三个职业方向:大数据处理、大数据分析、大数据管理,高级不分职业方向。
PART.2 培训内容
1. 本次培训方向有以下六类:大数据分析(初级)、大数据处理(初级)、大数据管理(初级)、大数据分析(中级)、大数据处理(中级)、大数据管理(中级)。
2. 培训对象:面向在岗或拟从事大数据相关工作的专业人员,企业信息化管理岗位相关人员。报名参训人需有一定的技术基础,熟悉LINUX操作系统的相关知识,并具有一定的工程开发能力。
3. 培训时间:全年滚动开班,报名人数满40人即开班,具体时间根据教学计划另行通知。
4. 培训形式:各方向初级、中级均为128标准学时,采用线上+线下相结合的培训方式,线下培训地点中南大学(潇湘校区)继续教育学院。
PART.3 培训收获
1.技能提升:学员可快速提升职业技能,全面了解新职业知识体系,解决工作中遇到的较复杂问题,提高就业竞争力。
2.培训合格证书:完成全部课程学习并考核合格,可获得中南大学颁发的《专业技术人才知识更新工程培训合格证书》。
3.继续教育学时认定:参加数字技术工程师培育项目的培训学时可登记为参训人当年继续教育专业课学时。
4. 专业技术等级证书:取得上述合格证书且符合国家职业标准规定申报条件的学员,可向评价机构(工业和信息化部教育与考试中心)申报专业技术等级考核,考核合格后取得对应等级的专业技术等级证书。
5. 职称认定保障:对参加数字技术工程师培育项目且符合我省职称申报评审条件的人员,取得初级专业技术等级证书的,可直接认定为助理工程师;取得中级专业技术等级证书的,可直接认定为工程师。

PART.4 培训收费标准、缴费方式
1. 培训收费标准
(1) 培训费用:大数据工程技术人员(初级):5760元/人/期,大数据工程技术人员(中级):5760元/人/期,线下培训的食宿和交通费自理。参训学员报名缴费后,由中南大学统一开具发票。
(2) 考核费用:800元/人/次,评价考核自愿参加,考核通过可取得《专业技术等级证书》,该费用由评价机构收取(具体缴费方式另行通知)。
2. 培训缴费方式
汇款账号信息如下:
账户名:中南大学
开户行:中国银行长沙市中南大学支行
账 号:5846 5735 0276
汇款备注:姓名+培训职业方向、等级+联系方式
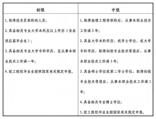
PART.5 考核考证条件
|
PART.6 报名联系方式
请扫描下方二维码报名进行信息填写。
|
联系人:孔丹,0731-82654585,15211077802(微信同号)
(一审:朱颖 二审:张峰 三审:李振田)
中南大学继续教育学院 | 中南大学铁道校区办公楼4楼
综合办公: 0731-82654516 培训业务: 0731-88877716, 82654536
学院信箱: sce@csu.edu.cn